Instance Verification Kit (IVK)
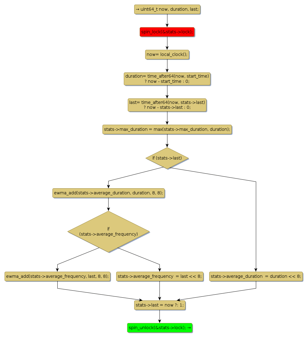
spin lock @ [3271+24+/linux-3.19-rc1/drivers/md/bcache/util.c]
Instance Signature: lock
|
The Matching Pair Graph:
|
|
Function Name
|
Control Flow Graph (CFG)
|
Events Flow Graph (EFG)
|
Source Correspondence
|
|
bch_time_stats_update
|
|
|
[3167+21+/linux-3.19-rc1/drivers/md/bcache/util.c]
|